化学竞赛决赛理论考结束,明日实验考。南师附中、南外入选省队。试题答案公布供参考。
2025年第39届化学竞赛决赛理论考试已结束,明天上午将进行实验考试,预祝大家超常发挥取得理想成绩。我们第一时间汇总整理化学决赛理论考试试题及答案,供有兴趣的家长和学生学习交流,下面一起来看具体题目和参考答案。
江苏省队,本次竞赛共有28人参赛,以下是省队名单及来源学校,其中,南师附中3人入选,南外4人入选。

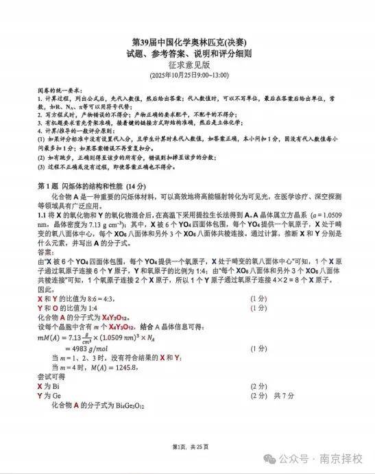
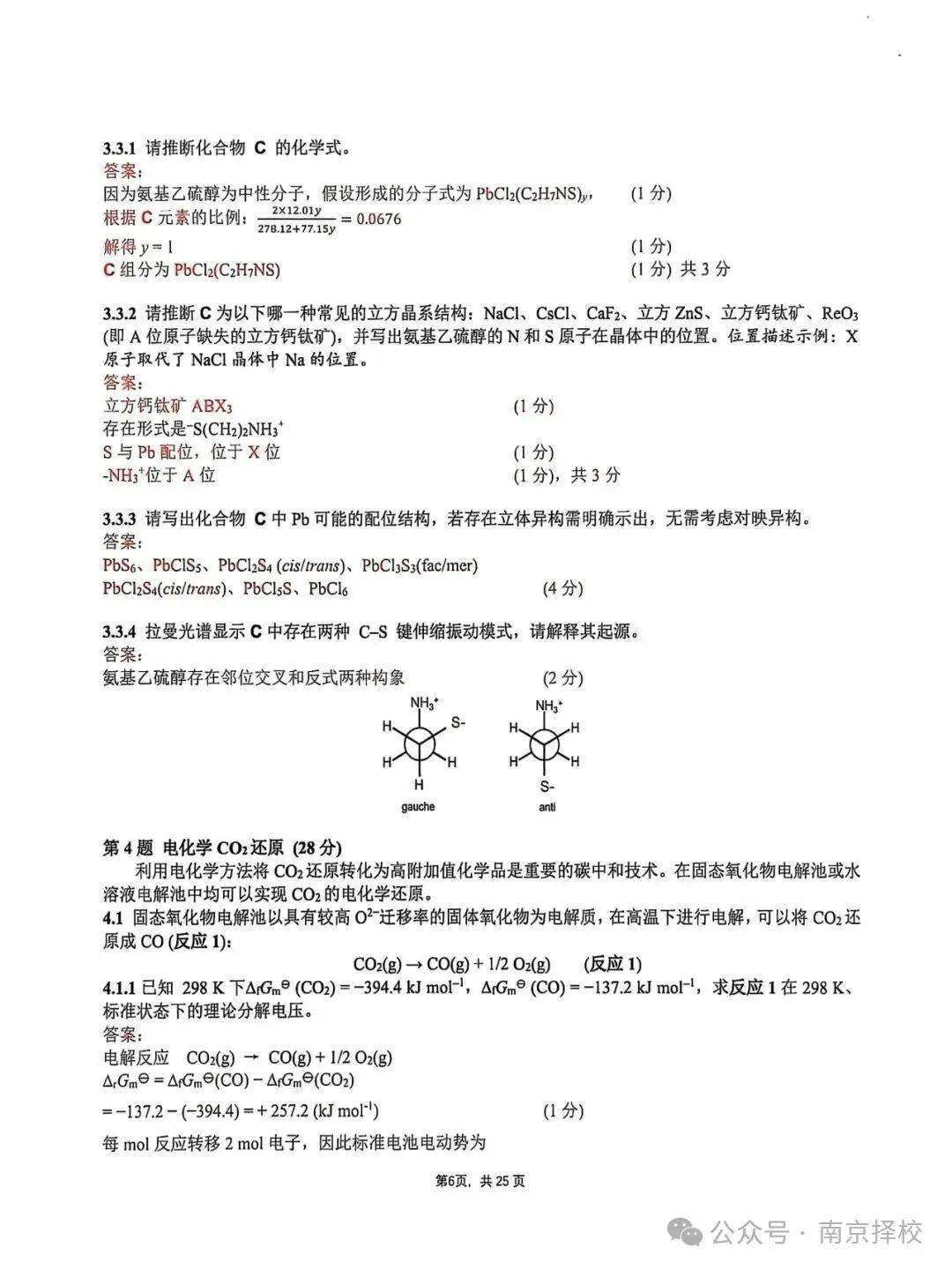
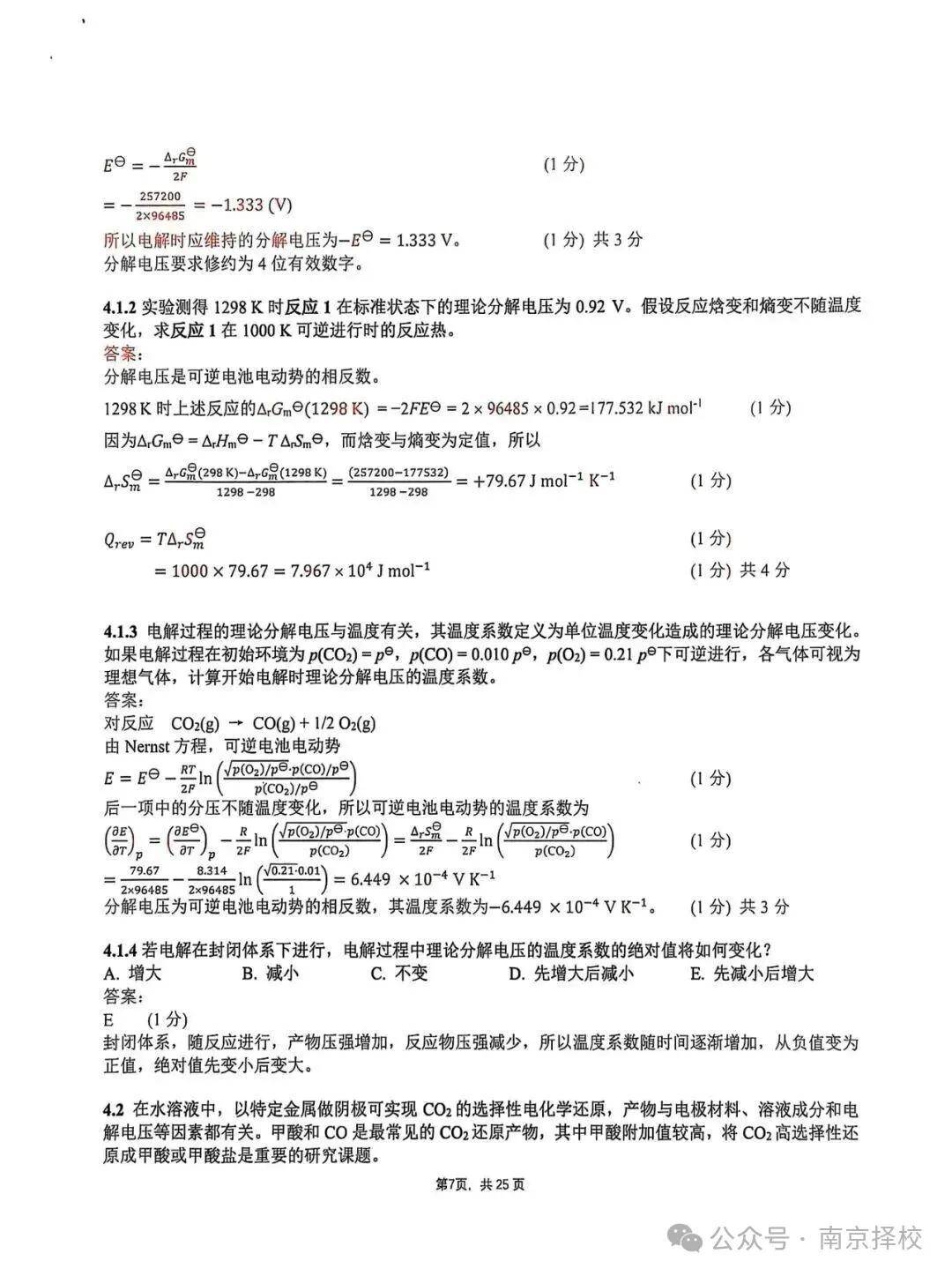
化学竞赛决赛理论考试试题答案

























文章综合:自主选拔在线、南京择校
来源:本文内容搜集或转自各大网络平台,并已注明来源、出处,如果转载侵犯您的版权或非授权发布,请联系小编,我们会及时审核处理。
声明:江苏教育黄页对文中观点保持中立,对所包含内容的准确性、可靠性或者完整性不提供任何明示或暗示的保证,不对文章观点负责,仅作分享之用,文章版权及插图属于原作者。
猜您喜欢暂不支持手机端,请登录电脑端访问