鼓楼区期中考语数卷均含苏超题,数学题考"鼓"字偏旁。家长反馈难度不一,整体计算量大。
昨天,鼓楼区八上期中语文试卷中,阅读理解和作文都结合了“苏超”热门话题,引发了不小的关注。
今天,数学试卷一出又引起了家长和同学们的热议:
“没想到数学考试败在了语文上”
“语文不好还做不了题了”
“数学老师来了也得错”
……
鼓楼八上语文整张卷都是苏超

七上鼓楼期中数学第9题,数学题目里涉及了语文知识:

不少家长看到题目之后开始思考,“鼓”的偏旁是什么?网友纷纷开动脑筋,给出了不同的答案:


然而大家都没想到,鼓是一个独体字,偏旁就是鼓自己……

关于本次期中考难度,有同学反馈“整体难度不大,基本都会做”,也有很大一部分同学说“前面不难,写到后面发现难疯了……”,
鼓楼区期中考试学生家长反馈:
七上数学
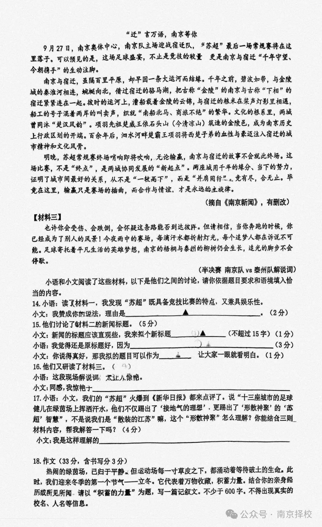
家长A:小孩回来说不难,但计算量挺大
家长B:整体难度一般


七上英语
家长C:孩子说英语有点难,考验语感,题目怪怪的
家长D:跟平时练习相比,难度一般

九上数学
家长E:整体难度一般,就最后一题有点难度

九上物理
家长F:物理挺难的

我们也为大家收集了最新的期中考试试卷,一起看看难度如何?
玄武七上期中语文


鼓楼七上期中数学

鼓楼八上期中数学

鼓楼八上期中物理

鼓楼九上期中化学

联合体七上期中语文


来源:南京择校、南京名校冲刺综合自南京校校通
来源:本文内容搜集或转自各大网络平台,并已注明来源、出处,如果转载侵犯您的版权或非授权发布,请联系小编,我们会及时审核处理。
声明:江苏教育黄页对文中观点保持中立,对所包含内容的准确性、可靠性或者完整性不提供任何明示或暗示的保证,不对文章观点负责,仅作分享之用,文章版权及插图属于原作者。
猜您喜欢暂不支持手机端,请登录电脑端访问