• 当前位置: 首 页 > 缤纷校园> 其他省份>正文

    88岁中科院院士、北京科技大学教授周国治因病去世,学校:将葬于国内,追思会安排待定

    :2025年10月22日
    九派新闻

    88岁中科院院士周国治因病去世,葬于国内,曾获多项奖项,培养众多人才。

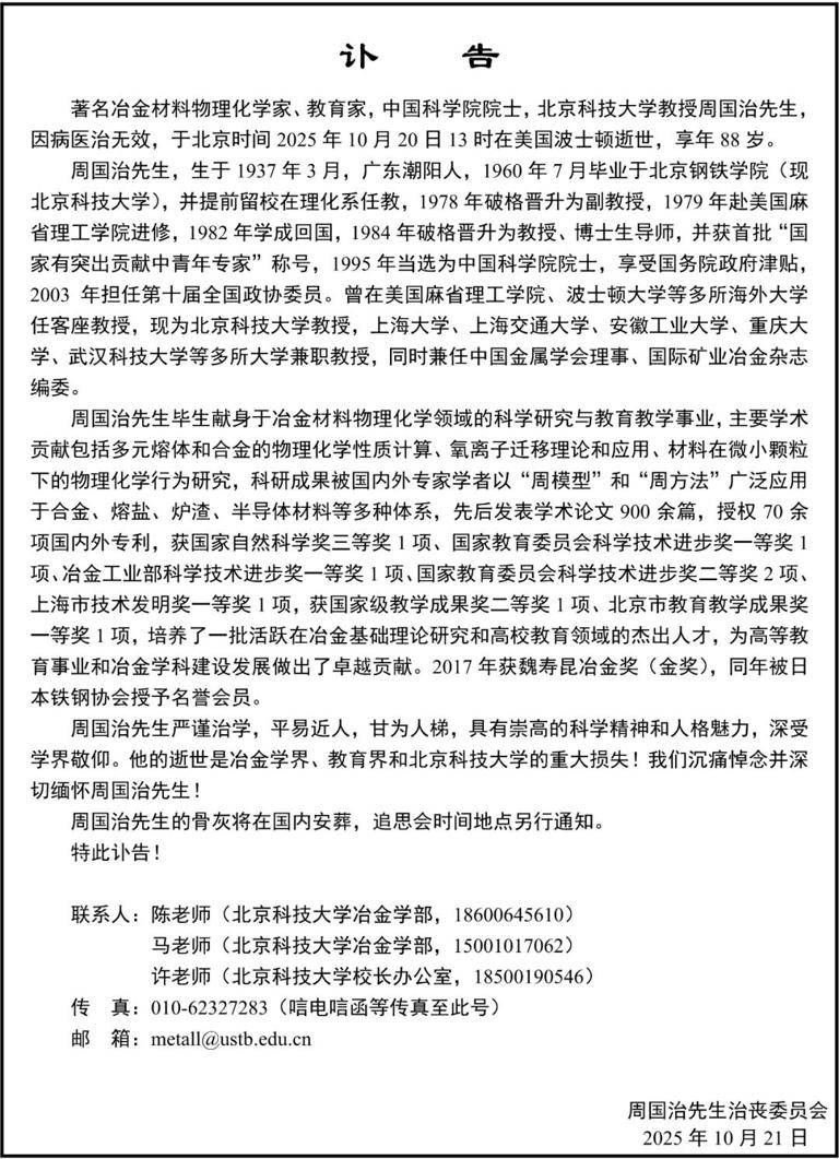
    10月21日,北京科技大学发布讣告,著名冶金材料物理化学家、教育家,中国科学院院士,北京科技大学教授周国治先生,因病医治无效,于北京时间2025年10月20日13时在美国波士顿逝世,享年88岁。

    讣告提到,周国治先生的骨灰将在国内安葬,追思会时间地点另行通知。

    评论区不少学生、老师表达追思,“当年我们代表学校辩论队参加全国大学生辩论赛,周先生还亲自给我们做过指导。”“今早惊闻恩师周老师辞世,深感悲痛,周老师平易近人、学识渊博,对弟子们耐心教导,在周老师身上看到一个治学严谨、谦逊待人的纯粹学者,言传身教为我们树立了学习榜样,弟子们将永远不忘恩师的谆谆教导,也将从恩师身上学到的严谨治学精神传承下去!沉痛缅怀周老师。”

    88岁中科院院士、北京科技大学教授周国治因病去世,学校:将葬于国内,追思会安排待定

    讣告。图/北京科技大学微信公众号

    周国治生于1937年3月,广东潮阳人,1960年7月毕业于北京钢铁学院(现北京科技大学),并提前留校在理化系任教,1978年破格晋升为副教授,1979年赴美国麻省理工学院进修,1982年学成回国,1984年破格晋升为教授、博士生导师,并获首批“国家有突出贡献中青年专家”称号,1995年当选为中国科学院院士,享受国务院政府津贴,2003年担任第十届全国政协委员。

    据北京科技大学微信公众号,其曾在美国麻省理工学院、波士顿大学等多所海外大学任客座教授,现为北京科技大学教授,上海大学、上海交通大学、安徽工业大学、重庆大学、武汉科技大学等多所大学兼职教授,同时兼任中国金属学会理事、国际矿业冶金杂志编委。

    周国治毕生献身于冶金材料物理化学领域的科学研究与教育教学事业,主要学术贡献包括多元熔体和合金的物理化学性质计算、氧离子迁移理论和应用、材料在微小颗粒下的物理化学行为研究,科研成果被国内外专家学者以“周模型”和“周方法”广泛应用于合金、熔盐、炉渣、半导体材料等多种体系,先后发表学术论文900余篇,授权70余项国内外专利,获国家自然科学奖三等奖1项、国家教育委员会科学技术进步奖一等奖1项、冶金工业部科学技术进步奖一等奖1项、国家教育委员会科学技术进步奖二等奖2项、上海市技术发明奖一等奖1项,获国家级教学成果奖二等奖1项、北京市教育教学成果奖一等奖1项,培养了一批活跃在冶金基础理论研究和高校教育领域的杰出人才,为高等教育事业和冶金学科建设发展做出了卓越贡献。2017年获魏寿昆冶金奖(金奖),同年被日本铁钢协会授予名誉会员。

    讣告提到,周国治先生严谨治学,平易近人,甘为人梯,具有崇高的科学精神和人格魅力,深受学界敬仰。他的逝世是冶金学界、教育界和北京科技大学的重大损失。

    九派新闻记者 李杨

    编辑 王佳箐 任卓

    【爆料】请联系记者微信:linghaojizhe

    [编辑:宋聪乔 &发表于江苏]
    [我要纠错]

    来源:本文内容搜集或转自各大网络平台,并已注明来源、出处,如果转载侵犯您的版权或非授权发布,请联系小编,我们会及时审核处理。
    声明:江苏教育黄页对文中观点保持中立,对所包含内容的准确性、可靠性或者完整性不提供任何明示或暗示的保证,不对文章观点负责,仅作分享之用,文章版权及插图属于原作者。

    关键词: 中科院院士周国治 逝世 北京科技大学 教育家 周国治 讣告
    有价值
    0
    无价值
    0
    猜您喜欢
    最热文章

    暂不支持手机端,请登录电脑端访问

    正在加载验证码......

    请先完成验证