决赛查分名单公布,南师附中4人入选国家队,保送清北。试题及答案详解已发布。
刚刚,本届物理竞赛决赛查分前名单公布,目前查分前的国家集训队成绩名单及排名已出炉,其中南师附中成为大赢家,共有4位同学入选,入选国家队意味着保送清北。恭喜这些同学!

试题公布,我们第一时间为大家汇总整理了试题及评分标准,一起来看!
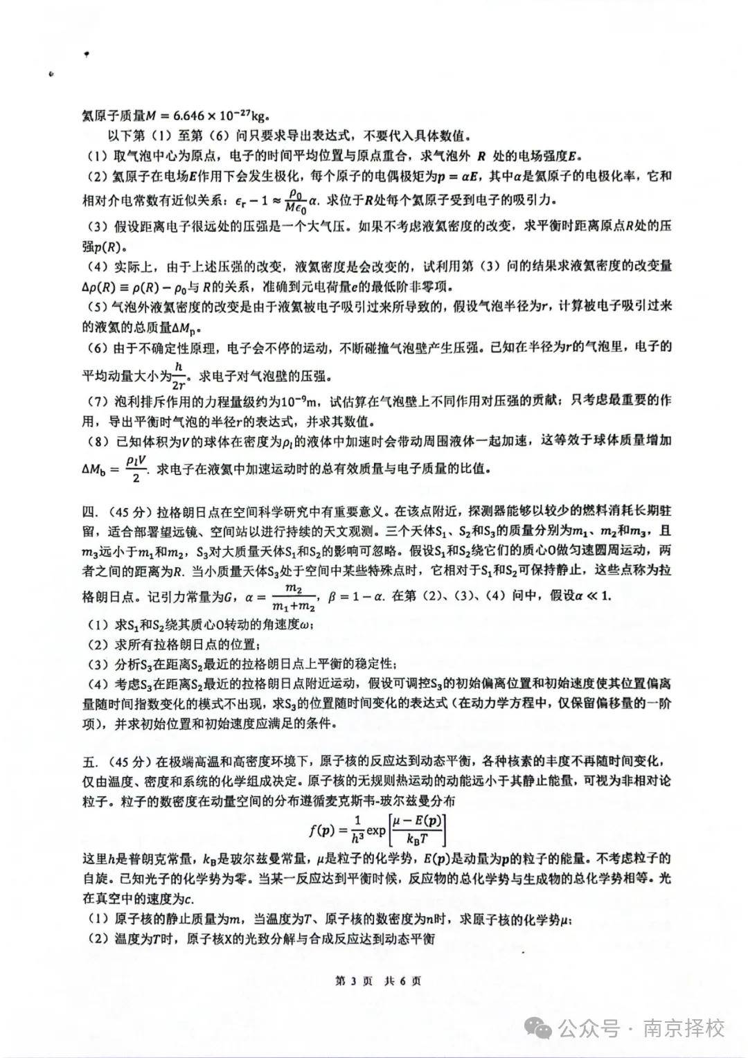
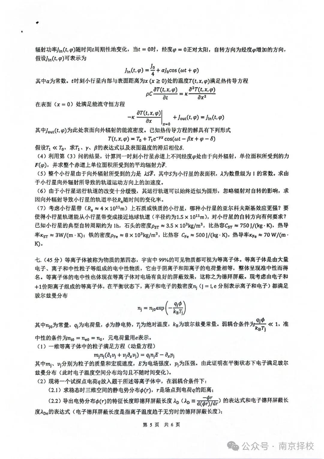
【理论试题】






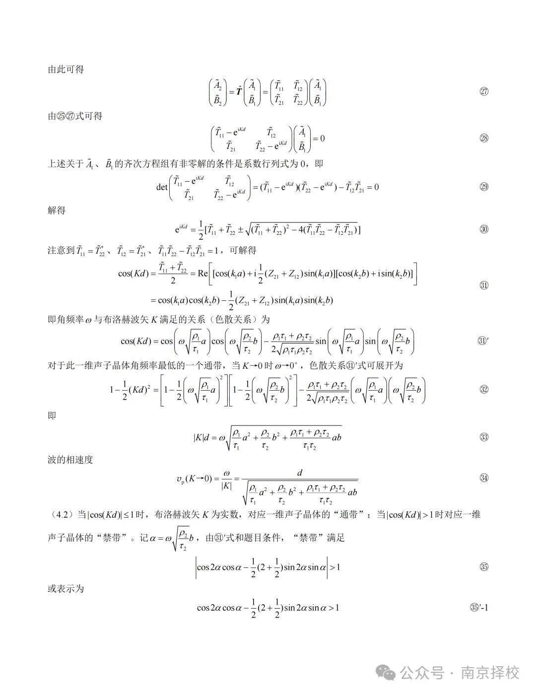
【理论参考答案及评分标准】


























【实验试题】






【实验答案及评分标准】


文章综合:爱培优物理、网络、南京择校
来源:本文内容搜集或转自各大网络平台,并已注明来源、出处,如果转载侵犯您的版权或非授权发布,请联系小编,我们会及时审核处理。
声明:江苏教育黄页对文中观点保持中立,对所包含内容的准确性、可靠性或者完整性不提供任何明示或暗示的保证,不对文章观点负责,仅作分享之用,文章版权及插图属于原作者。
Copyright©2011-2025 JSedu114 All Rights Reserved. 江苏教育信息综合发布查询平台保留所有权利
苏公网安备32010402000125
苏ICP备14051488号-3技术支持:南京博盛蓝睿网络科技有限公司
南京思必达教育科技有限公司版权所有 百度统计