据悉,家长在线购买培训课程并缴纳培训费用有三种渠道,渠道一为教育部“校外培训家长端手机APP”;渠道二为各区政府指定的预付费存管平台(目前朝阳区、海淀区、石景山区已开通);渠道三为商业银行的...
10月31日,北京市文化和旅游局以一封信的形式发布提醒,参加文化艺术类校外培训学员家长在给孩子报名时要选择合规机构、规范签订培训合同,并通过三种渠道在线购买课程并缴纳培训费用,确保预付培训费存入资金存管专用账户。
如何判断文化艺术类校外培训机构是否合规?北京市文旅局表示,机构要同时具备教育部门颁发的非学科类校外培训机构培训许可证以及市场监管部门颁发的营业执照的机构,提醒家长切勿轻信口头承诺或虚假宣传,避免误入无资质的“黑机构”。
同时,建议家长与机构签订书面服务合同文本,审查确认合同中双方权利和违约责任、培训服务内容、培训收费及退费等条款,并妥善保管好合同文本,以保障自身合法权益。
针对普遍关注的预付培训费,北京市文旅局表示,按照规定,机构不得一次性收取或变相收取超过60课时或时间跨度超过90日的培训费用,且不得超过5000元。除“一次(一课)一结”的即期交易收费方式外,预付培训费需全额存入该培训机构的资金存管专用账户(即按照政府管理部门要求,培训机构在商业银行设立的“第三方监管资金存管专用账户”)。
家长在线购买培训课程并缴纳培训费用有三种渠道,渠道一为教育部“校外培训家长端手机APP”;渠道二为各区政府指定的预付费存管平台(目前朝阳区、海淀区、石景山区已开通);渠道三为商业银行的预付费存管平台。
“在此提示家长,请您一定要通过以上三种渠道之一购买培训课程、缴纳预付培训费,若上述三种渠道均查询不到您选择的培训机构,请您切勿报名缴费。”北京市文旅局提醒家长谨防因“打折”“优惠”“赠课”等说辞,将学费打入资金存管专用账户以外的任何账户,否则将存在经济损失风险。



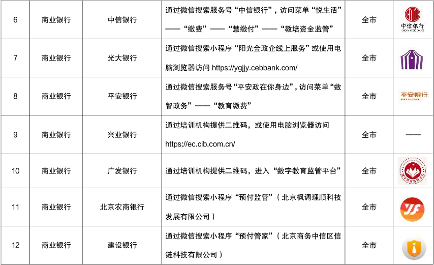
文化艺术类校外培训机构预付费存管平台信息。图/北京市文化和旅游局官网
来源:本文内容搜集或转自各大网络平台,并已注明来源、出处,如果转载侵犯您的版权或非授权发布,请联系小编,我们会及时审核处理。
声明:江苏教育黄页对文中观点保持中立,对所包含内容的准确性、可靠性或者完整性不提供任何明示或暗示的保证,不对文章观点负责,仅作分享之用,文章版权及插图属于原作者。
Copyright©2011-2025 JSedu114 All Rights Reserved. 江苏教育信息综合发布查询平台保留所有权利
苏公网安备32010402000125
苏ICP备14051488号-3技术支持:南京博盛蓝睿网络科技有限公司
南京思必达教育科技有限公司版权所有 百度统计